为深入学习贯彻习近平总书记关于建设书香社会的重要指示精神,今年1月以来,出版学院精心策划并开展了“最是书香能致远,实体书店探寻记”实体书店调研主题社会实践活动。此次活动吸引了12支团队踊跃参与,覆盖编辑出版学、数字媒体与智能传播、会展经济与管理等多个专业。怀揣着对纸质书的热爱和对行业转型的关注,青年学子们深入家乡的城市与乡村阅读空间,以调研为笔、实践为墨,撰写了一系列关于实体书店生存现状的文化观察报告。
在为期一个多月的实践中,调研团队足迹遍布各类阅读场所。他们走进新华书店,试图揭开国有文化企业的转型奥秘;深入独立书店,解读文艺社群的运营逻辑;驻足二手书店,剖析循环经济与文化传承的共生关系;扎根乡村书屋,记录基层阅读服务的痛点与亮点。调研团队通过问卷调查、店主访谈和影像记录等多种方式,系统梳理了书店业态分布、读者流量以及文化服务模式,最终形成了12份调研报告和主题视频。这些成果不仅揭示了实体书店在数字化浪潮中的生存困境,更以青年视角提出了从复合业态创新到政策扶持等方面的实践建议,为书香中国建设注入了青春活力。

聚焦书店生态,揭示行业现状
实践团队在六安市新华书店调研时发现,教辅功能依旧是其核心吸引力,少儿读物和教辅书销量名列前茅,但受图书馆分流影响,成人专业书籍销量持续下滑。杭州南山书屋则采用“去流量化”的选书逻辑,专注于艺术类书籍的垂直领域,为专业读者提供深度阅读场景。缙云岩宕书房将废弃采石场改造为阅读空间,实现了地质遗产与阅读的有机结合,成为文旅融合的创新典范。杭州市区的二手书店普遍采用“复合型经营”模式,通过文创周边、读书会等增强用户粘性。这些调研结果清晰地展现了实体书店在数字化浪潮中的生存现状与创新路径。


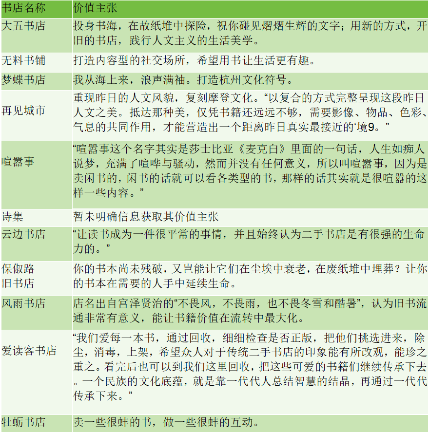
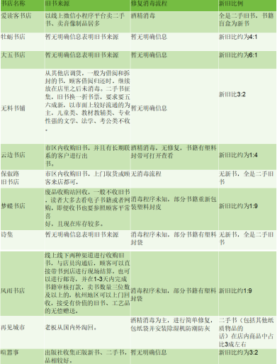
实践团队以表格形式梳理调研情况
探索创新路径,提出针对性建议
针对实体书店面临的盈利模式单一、数字化转型滞后等问题,实践团队提出了多维度的解决方案。例如,对泰州几何书店,建议优化会员制度,通过“读书积分兑换文创”的方式提升用户忠诚度;对于杭州南山书屋,建议开发线上导览系统,打破物理空间限制;针对缙云岩宕书房,设计“岩宕夜读”夜间经济项目,以延长游客停留时间;为济宁漫舟新华书城建议纳入中小学研学目录,开发“运河文化寻根”课程包。这些方案得到了部分书店主理人的认可,并被纳入后续运营规划。


实践团队在六安市新华书店调研
挖掘书店文化价值,传承社会功能
调研表明,实体书店不仅是知识传播的场所,更是社区文化的重要载体。六安市新华书店作为城市文化地标,为市民提供了丰富的阅读资源和文化活动空间;杭州南山书屋凭借专业的艺术书籍选品,吸引了大量艺术从业者和爱好者,成为城市文艺生态的重要组成部分;缙云岩宕书房通过地质遗产与阅读空间的融合,推动了地方文化的传播与创新;杭州市区的二手书店则通过旧书流通,承载了人们的怀旧情感和文化记忆。这些书店在推动全民阅读、促进文化交流、增强社区凝聚力等方面发挥了不可替代的作用。


实践团队拍摄缙云岩宕书房独特的阅读空间
av動漫出版学院对本次“最是书香能致远,实体书店探寻记”社会实践活动给予了高度重视,为学生提供了问卷模板等调研工具,并安排专业教师全程指导。通过线上线下相结合的方式,学院实时跟进实践进展,确保调研数据的科学性和成果的转化率。未来,学院将继续深化“书店+”实践育人模式,支持学生参与书店运营实践,致力于将青年学子的文化观察力转化为推动行业转型的实际动力,为书香社会建设贡献更多青春智慧。
作者:沈赛飞、黄冰如